통합 컨트롤러 테스트 중입니다.
엄청 오랫만에 포스팅입니다. 회사 일이 바빠서 취미생활을 못하는 안타까운 상황입니다. 포맥스로 대충 케이스 만들어서 사무실 45큐브에서 5달째 돌리고 있는 중입니다. PH프로브는 달려있지 않은 상태라 PH가 험하게 나오는군요... 컨트롤러 자체가 다운되거나 [...]
엄청 오랫만에 포스팅입니다. 회사 일이 바빠서 취미생활을 못하는 안타까운 상황입니다. 포맥스로 대충 케이스 만들어서 사무실 45큐브에서 5달째 돌리고 있는 중입니다. PH프로브는 달려있지 않은 상태라 PH가 험하게 나오는군요... 컨트롤러 자체가 다운되거나 [...]
상단 메뉴에 Aquarium Log 를 추가 했습니다. 기존의 로그페이지와 크게 달라진것은 없지만 워드프레스 안에 페이지로 넣어봤습니다. 모바일 버전에서는 아직 오픈되지 않습니다. 이후 공개되는 Leaqua 보드를 사용해서 각 사용자의 수족관 상태를 [...]
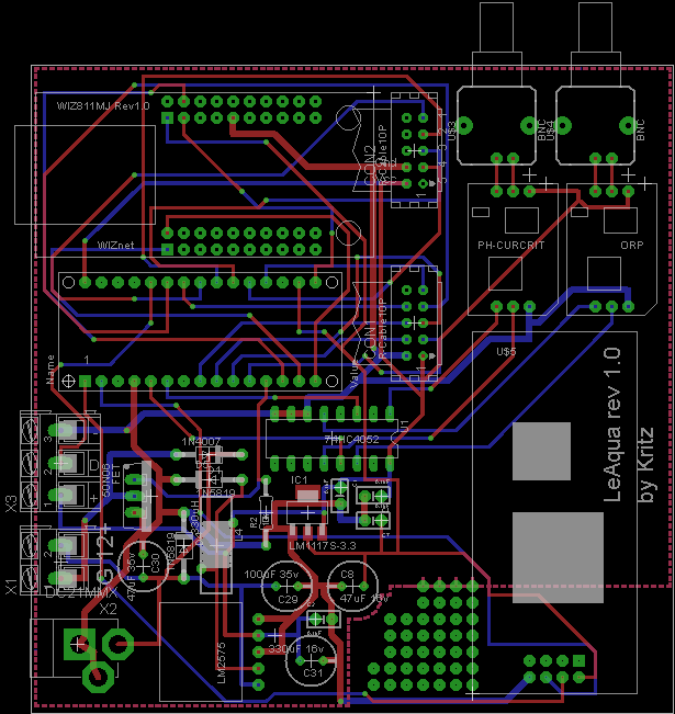
네번째 만드는 수족관 컨트롤러의 PCB 입니다. 메인보드 역할을 하고 저기에 몇가지 모듈을 선택적으로 장착해서 사용하는 구조로 진행하고 있습니다. 일반 컨트롤 보드들 처럼 CPU 역할을 하는 MCU 도 없고 대신 [...]
맨날 물질은 방치 모드면서 땜질만 하게 되네요 이번에 추가 시킨건 이더넷모듈 입니다. 기존에는 PC 나 PDA의 프로그램이 컨트롤러의 정보를 받아서 인터넷서버에 자료를 올리는 방식이였는데 항상 켜두기도 뭐해서 직접 [...]
// 타이머0 오버플로우 인터럽트 1msec // X-TAL클럭 / TCCR0분주비 / TCNT0타이머값 = 주파수, 역수를 취하면 시간 //16000000Hz/128/125=1000Hz, (256-125)=131 TCCR0=5; TCNT0=131; TIMSK=1; // 타이머0 오버플로우 인터럽트 5msec //16000000Hz/1024/78=200.32Hz, (256-78)=178 TCCR0=7; [...]